yl6809永利(集团)有限公司官网-Official Website
办公系统
新闻投稿
医院概况
医院介绍
现任领导
机构设置
医院荣誉
历史沿革
历任领导
新闻中心
新闻动态
口腔科普
媒体聚焦
在线投稿
医疗服务
就诊须知
就诊流程
科室总览
门诊安排
特需医疗
医保信息
交通指南
医疗团队
医疗科室
医技科室
专家介绍
护理团队
护理概况
护理园地
护理通告
教育教学
本科生
研究生
留学生
毕业后教育
科学研究
科研动态
科研项目
学科建设
学科介绍
师资队伍
学科发展
学术交流
党群工作
党建工作
团委工作
工会工作
关工委工作
医院文化
文化标识
精神理念
院容院貌
赞誉集锦
师生风采
纪检监察
机构设置
宣传教育
工作动态
政策法规
学生工作
学工简介
学工动态
创新创业
就业服务
社会实践
常用下载
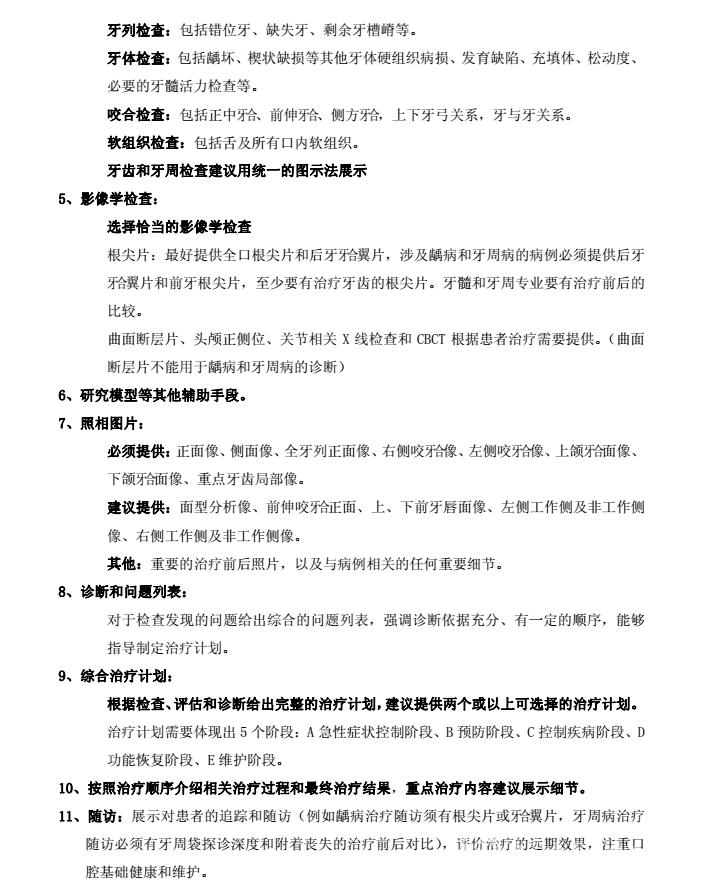
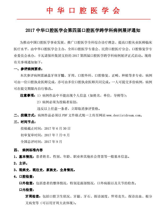
口腔通知
口腔通知
口腔公告
招采公告
口腔讲坛
口腔通知
口腔公告
招采公告
口腔讲坛
热点新闻
卓越医疗 | 工作日就诊请假不方便?yl6809永利湘雅口腔医院已全面开放周末门诊
2024-03-04
为进一步贯彻落实《湖南省卫生健康委关于开展医院卓越服务有...
当前位置:
首页
>>
口腔通知
>> 正文
第四届口腔好医生卡瓦梦想秀巡讲–长沙站
发布时间:2017-04-18 作者: 来源: 浏览次数:
上一篇:
yl6809永利湘雅口腔医学院硕士研究生答辩、学位申请及授予工作流程表
下一篇:
[转载]关于开展2017年百千万人才工程国家级人选推荐工作的通知